El temps del romànic al Baix Llobregat

Art
Fitxes de treball
 
14
L'escultura romànica
 

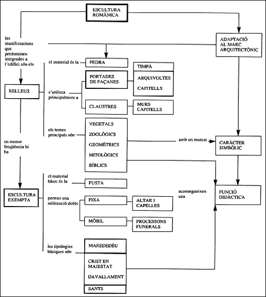
  1. Observa l'esquema de l'escultura romànica. N'hi ha bàsicament de dos tipus: l'escultura de volum rodó o exempta i els relleus.

 

 

  1. Quina és la relació que s'estableix entre l'escultura i l'arquitectura en època romànica? Esbrina si aquesta relació es dóna amb la mateixa intensitat en el s. XI que en el s. XII.

  2. A partir de l'esquema fes un comentari sobre el relleu i l'escultura de volum rodó.
 

Pàgina següent
Col·lecció Descobrim el Baix Llobregat, núm. 2