SITUACIÓ DE LA REALITAT
Es vol dissenyar una casa domotitzada que permeti controlar diferents sistemes de serveis de gestió energètica, seguretat, benestar i comunicació. Integrats per mitjà de xarxes interiors i exteriors de comunicació, cablejades o sense fil, mitjançant un control des de dins i fora de la llar.
Per poder assolir els objectius i conèixer la Domòtica i d'altres conceptes es realitzaran unes activitats teòriques individuals. Posteriorment, es faran activitats de taller en grup mitjançant MicroBit.
INFORMACIÓ:
En primer lloc, consultareu aquest enllaç de Domòtica
Fareu les següents activitats individuals durant el mes de decembre:
- A1 MAPA CONCEPTUAL DOMÒTICA
- A2 QÜESTIONARI DOMÒTICA
- A3 CLIL LEVELS & GEARS
Posteriorment, durant el mes de marc/abril, en grup fareu, aquestes altres
- A4 DOMOTITZACIÓ. PRESENTACIÓ ORAL
Què fareu? Com ho presentareu?
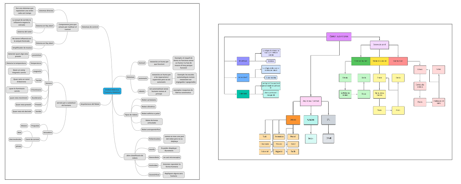
A1 MAPA CONCEPTUAL DOMÒTICA
A partir del document DOMÒTICA hauràs de fer un mapa conceptual que inclogui tots els conceptes. Aquí tens un parell d'exemples de mostra:

Lliurareu el vostre PDF a la tasca A1 del GV
A2 QÜESTIONARI DOMÒTICA
Consulta el PDF DOMÒTICA i fes l'A2 QÜESTIONARI DOMÒTICA de la UT4 del GV
A3 CLIL LEVELS & GEARS
Consulta el PDF PALANQUES I ENGRANATGES i fes l'A3 CLIL LEVELS & GEARS de la UT4 del GV
A4 DOMOTITZACIÓ
Aquest projecte, que fareu en equip, té com a objectiu mostrar el procés de disseny de diferents tipus habitatges i com aquests habitatges es poden equipar amb alguns automatismes controlats per sistemes electrònics en resposta a canvis al seu entorn.
Què fareu? Com ho presentareu?
Fareu una presentació oral que inclogui:
- D1 Títol Noms Enllaç OneDrive
- D2 Definició de 2 problemes a resoldre amb domòtica a la vostra casa
- D3 Dues solucions trobades a Internet (imatge, enllaç i tres línies explicatives)
- D4 Les vostres solucions
- D5 Material necessari solució 1
- D6 Disseny solució 1
- D7 Esquema construcció (Construcció-Programa-Avaluació)
- D8 Captura de pantalla del programa de Micro:Bit
- D9 Fotos de la construcció
- D10 Diagrama de flux
- D11-15 Els mateixos passos per la solució 2
- D16 Avaluació
- D17 Fotos de l'equip
Per fer l'activitat podeu consultar aquests treballs de companys vostres realitzats els cursos passats:
Podeu utilitzar aquesta plantilla per fer la vostra presentació oral.
També disposeu d'un manual resumit de Micro:Bit:
Exemples de domòtica amb Microbit
